Обо мне
Мой путь
Тема опыта
Компетенции
Заслуги
Научная деятельность
Достижения учеников
Контакты
Кульмаметов Илья Эдуардович
педагог-психолог
МАОУ "Гимназии имени Н.Д. Лицмана"
"Моя жизнь - мой проект"
"Проектирование социально-личностного развития старшеклассников"
Фрагмент занятия
Образование
Деятельность
Поступление в ТПИ
2018
Ознакомительная практика
в МАОУ СОШ №5
2019
Участие в НПК,
публикация в журнале
2020
Трудоустройство в
МАОУ "Гимназия имени Н.Д. Лицмана"
2021
2021
Повышение квалификации
2022
Высокая оценка
компетенций
Участие в областном конкурсе
"Педагог года 2024"
2024
Повышение квалификации
в области профориентации
Окончание обучения в ТПИ,
Диплом психолога
Повышение квалификации
в области наставничества
2023
2022
2022
Поступление
в магистратуру
2022
Мой путь
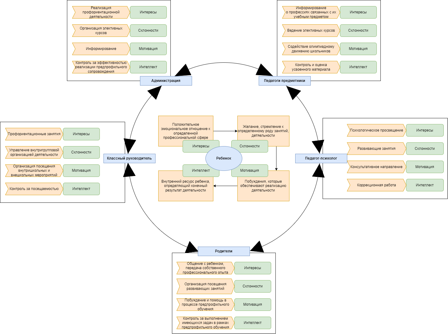
ТЕМА ПРФЕССИОНАЛЬНОГО ОПЫТА
Формирование осознанности детей в профессионально-личностном выборе
Городское
методическое
объединение
педагогов-психологов
Мои компетенции
Анализ информации
Ориентация на результат
Саморазвитие
Следование правилам
Партнерство
Стрессоустойчивость
Планирование
Заслуги
Научная деятельность
Всероссийский уровень
Региональный уровень
Достижения моих учеников
Контактная информация
ikulmametovi@gmail.com
tobgymn@obl72.ru
This site was made on
Tilda — a website builder
that helps to create a website without any code
Create a website
How to remove this block?
About platform
Submit a complaint